Fluid Mechanics Concept Map – A separate final short module briefly introduces the role of surface tension in engineering fluid mechanics. This course features lecture and demo videos, lecture concept checks, practice problems . Fluid mechanics is the branch of physics concerned with the mechanics of fluids (liquids, gases, and plasmas) and the forces on them.: 3 It has applications in a wide range of disciplines, including .
Fluid Mechanics Concept Map
Source : ecampusontario.pressbooks.pub
Fluid mechanics for MAP Wikiversity
Source : en.wikiversity.org
Fluids Study Concept Map (8 2) Callum Robertson by Callum Robertson
Source : prezi.com
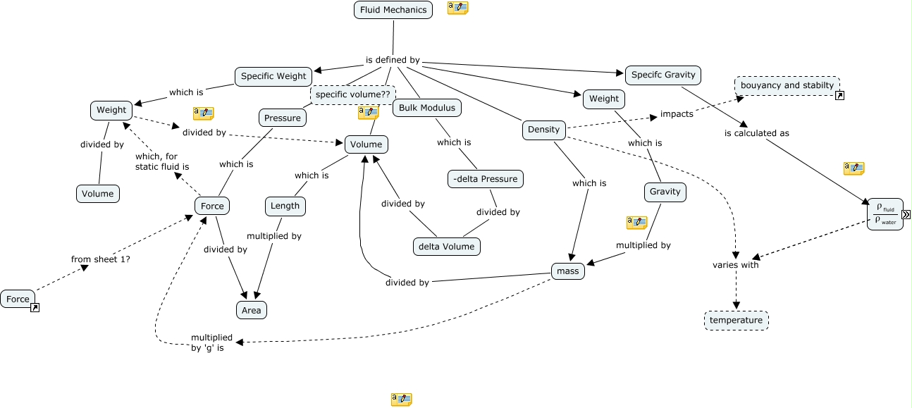
Fluid Mechanics
Source : skat.ihmc.us
Science With Mr.Prazak / Fluids What Are They
Source : sciencewithmrp.pbworks.com
SOLUTION: Fluid mechanics mind map notes Studypool
Source : www.studypool.com
A concept map of CP with some interrelations. | Download
Source : www.researchgate.net
Fluid Mechanics Mind Map
Source : www.mindomo.com
A Concept Map for Newtonian Mechanics. | Physics concepts, Physics
Source : www.pinterest.com
Fluids Concept Map Mind Map
Source : www.mindomo.com
Fluid Mechanics Concept Map Main Ideas โ Physics for Health I: Study Guide: ME 373 is the second course in fluid mechanics for undergraduates In ME 241 (a prerequisite for this course) the concept of a fluid and its properties was introduced. The subject was then . This course introduces the student to several fundamental concepts and applications of fluid mechanics. It overviews the basic properties of fluids, the study of fluid statics and fluid flow systems, .







